多宝体育- 多宝体育官方网站- APP下载上投摩根亚太优势10年净亏23% 豪取1944亿管理费
2025-11-05多宝体育,多宝体育官方网站,多宝体育APP下载新浪财经编者按:2007年首批出海的4只QDII基金,截至2017年8月9日已近10年。受国际金融危机影响,多数净值一直徘徊在1元面值以下,其中,上投摩根亚太优势混合(QDII)截至8月7日单位净值为0.7620。
上投摩根亚太优势混合成立以来净值增长率为-23.80% ,同时统计发现,10年间上投摩根亚太优势混合(QDII)管理费用合计19.44亿元。
上投摩根亚太优势混合QDII成立于2007年10月22日,主要投资于亚太地区证券市场以及在其他证券市场交易的亚太企业,投资市场包括但不限于澳大利亚、韩国、香港、印度及新加坡等区域证券市场(日本除外)。该基金初始有效认购总户数为1,994,190户;认购金额为295亿元人民币;该基金因广大投资者认购踊跃,募集当日申购金额就超预定募集规模。十年过去了,截至2017年6月30日,最新规模为52.34亿元。大量投资者在这中间无奈割肉离场。
成立以来总回报为-23.80%,跑赢沪深300总回报-33.62%,跑输国际QDII混合型基金总回报-19.36%。从上图可见,受国际金融危机影响,2007-2009年间亏损最厉害。
统计显示:十年间 上投摩根亚太优势混合(QDII)管理费用合计19.44亿
截至2017年8月7日,上投摩根亚太优势混合(QDII)单位净值为0.7620,累计净值为0.7620,因净值未超过1元,在过去的十年间,没达到分红条件,该基金未分过红。从成立时认购的199万户投资者,若一直持有到现在,期间没有申赎,则仍亏钱。
作为2007年第一批出海QDII之一,上投摩根发行规模超295亿,认购费(前端)100万以下为1.5%,100万-500万之间的为1%,500万-1000万的为0.3%,1000万以上的每笔1000元;申购费(前端)100万以下的费率为1.8%,100万-500万之间的费率为1.2%,500万以上的费率为1000元/笔;赎回费(后端),持有1年以下的费率0.5%,持有1-2年的,费率为0.3%,持有2年以上的不收费。日常费用,管理费为1.8%,托管费为0.35%。
上投摩根亚太优势混合QDII成立10年间份额整体不断下降(见下图),基金规模由295亿跌的也仅剩52.34亿元(截至2017年6月30日)。
根据该公司历年的年报统计,2007年至2016年十年间,上投摩根亚太优势混合(QDII)管理费用共计19.44亿元。管理费收取最少年份为2016年,8261.68万元,管理费收取最高年份为2008年,32558.81万元。
今年以来,上投摩根亚太优势混合(QDII)净值增长率为25.33%。从该基金二季报可见,得益于对亚太地区的配置,特别是腾讯、阿里等科技股的重仓。
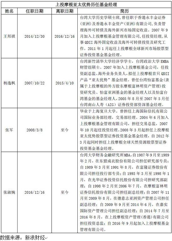
翻阅上投摩根亚太优势混合(QDII)个基档案,成立近10年间,共有4位基金经理,有2位离职,现任基金经理为张军、张淑婉,任期管理的基金在同类中排名靠前(具体情况见下表)。
基金公司一贯引导和教育投资者要把基金作为一个长期的配置工具,但是当我们简单回溯上投摩根亚太优势混合基金过去十年业绩的时候,我们发现在不考虑货币购买力下降的情况下,拿了十年还是亏了23.8%;而在这期间上投摩根在这一只基金上就收取了高达19.44亿的管理费。
当前,上投摩根亚太优势业绩向好的势头能否持续,未来何时净值重回1元以上,能否给持有10年的基民一个交代?让我们拭目以待!
中证网声明:凡本网注明“来源:中国证券报·中证网”的所有作品,版权均属于中国证券报、中证网。中国证券报·中证网与作品作者联合声明,任何组织未经中国证券报、中证网以及作者书面授权不得转载、摘编或利用其它方式使用上述作品。凡本网注明来源非中国证券报·中证网的作品,均转载自其它媒体,转载目的在于更好服务读者、传递信息之需,并不代表本网赞同其观点,本网亦不对其真实性负责,持异议者应与原出处单位主张权利。
江西宏柏新材料股份有限公司首次公开发行A股并在主板上市网上投资者交流会
中央纪委国家监委驻中国证监会纪检监察组同步监督保障创业板改革 一对一约谈重要岗位人员


